北京思想者画室
400-6802-400

在线报名

北京思想者画室

艺考资讯

thinker's studio Admissions Guide

当前位置:首页 > 艺考资讯 > 统考宝典

北京艺考思想者画室资讯|2024艺考分析:统考加强背后仍有巨大机会!

2023-10-02 / 北京思想者画室 / 北京思想者画室 / 0

经过多年的艺考改革,各个专业的校考大面积取消已成事实,特别是2024年作为艺考大改革,全国各省艺术统考统一为六大类后更是如此。那么2024届艺考生又该如何应对呢?

面对改革考生最关心这几点


按2024年艺考政策,艺考生们最关心的就是如下几个点:

一、统考进一步加强

1.积极扩大省级统考范围,到2024年基本实现艺术类专业省级统考全覆盖。2024年起,不再跨省设置校考考点。

2.严格控制校考范围和规模。对于统考已覆盖的艺术类招生专业,原则上招生高校要直接采用统考成绩。

3.对于少数专业特色鲜明、人才培养质量较高的艺术院校,对考生艺术天赋、专业技能或基本功有较高要求的高水平艺术类专业,可按程序申请在统考基础上组织校考。

4.组织校考的高校要积极采取线上考试或使用省级统考成绩进行初选等方式,严格控制现场校考人数,原则上不超过相关专业招生计划的6—8倍。

二、文化要求逐步提高

按照教育部颁布的《关于进一步加强和改进普通高等学校艺术类专业考试招生工作的指导意见》的规定:

1.2024年起,艺术史论、戏剧影视文学等高校艺术类专业,直接依据考生高考文化课成绩、参考考生综合素质评价,择优录取;除组织校考的艺术类专业外,所有艺术类专业均应安排分省招生计划。

2.使用统考成绩作为专业考试成绩的艺术类专业,在考生高考文化课成绩和统考成绩均达到艺术类专业录取最低控制分数线基础上,依据考生高考文化课成绩和统考成绩按比例合成的综合成绩进行平行志愿择优录取,其中高考文化课成绩所占比例原则上不低于50%。

3.在现有要求基础上,因地制宜、分类划定、逐步提高艺术类各专业高考文化课成绩录取最低控制分数线(舞蹈学类、表演专业可适当降低要求),逐步扭转部分高校艺术专业人才选拔“重专业轻文化”倾向。

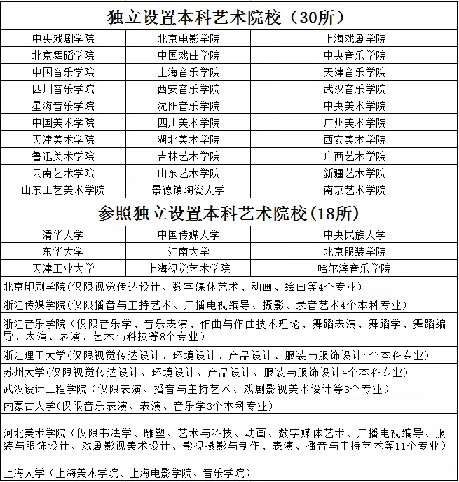
4.在组织校考的高校("30+18"所院校)艺术类专业招生中,对于极少数省级统考和校考成绩均特别优异或在相关专业领域具有突出才能和表现的考生,有关高校可制定高考文化课成绩破格录取办法。

640 (4)

统考加强背后隐藏着巨大机会


随着省级统考的进一步加强,不少人觉得艺考难度也所有提高,主要表现在以下几个方面:

1一考定终生让人心生恐怖

改革后,省级统考的加强,意味着省级统考重要到了无以复加的地位。一旦考生统考考得不好,那就意味着自己与梦寐以求的艺术梦无缘,这样的一考定终生难道还不让人恐怖么?!

2.仅有的校考竞争会格外激烈

每年的校考场面都非常壮观,一所院校的校考人数少则几千,多则数万人。

#中国传媒大学
2023年:校考报名数据:5万余名;招生人数:1011;报录比约:50:1
2022年:校考报名数据:5万余名;招生人数:895;报录比约:56:1

#北京电影学院2022年:校考报名数据:28500+人;招生人数:604;报录比约:47:12021年:校考报名数据:25425人;招生人数:604;报录比约:42:1

#山东艺术学院
2023年:校考报名数据:59175人
2022年:校考报名数据:81885人;招生人数:2020;报录比约:56:1

#中国美术学院
2023年:校考报名数据:4万余名;招生人数:1620;报录比约:27:1
2022年:校考报名数据:45920人;招生人数:1690;报录比约:27:1

以前校考院校多,一个考生都会报多所院校的校考,总能拿到几张校考合格证。而随着艺考新政的落实,各个专业有校考的院校都越来越少。

校考院校的选择面变窄后,大家都涌向有校考的极少数院校,必然导致考生间的竞争异常激烈。

其实,任何政策有弊就有利,更何况在探索中前行的艺考。老天给你关上一道门的同时,也给你打开一扇窗,这对2024届艺考生来说就是如此。对考生而言,统考加强背后隐藏着巨大机会。

整体而言,统考加强而校考院校减少后,会带来如下好处:

一是专业统考过线,可供选择的专业艺术院校和综合院校就越多。特别是对那些专业统考和文化成绩双优的考生来说,这样的优势会更加明显,在报考时可选的院校多得会让你看花眼。

二是2024年起不再跨省设置校考考点后,考生们不会再为了因为本地没有考点,而长途奔波到另外一个自己并不熟悉,也不一定适应的陌生城市去参加考试,节省了大量的精力和金钱。

三是艺考生结束统考后就可以全身心的投入到文化课复习当中,不会再为校考的事而焦头烂额地发愁。

四是实行统考后,考试更加规范,高校的录取规则也会更加统一,考生也不会再为每个学校不同的录取规则和考试政策而犯难。

五是避免了校考中可能存在的监管盲点,统考让考试监管难度减少。

六是评卷标准因为统考而变得统一,不会因为校考而变得标准不一。

综上所述,艺考新政的落地并非人们想像的那样令人恐怖,反而有着巨大机会。

认真备考不打无准备的仗


对所有2024届艺考生而言,时下最应该做的就是按计划,努力学习,提升专业和文化成绩。同时,从以下几个方面着手备考:

一是掌握本省、本专业及目标院校的最新招生要求及录取情况。

像本省文化课提档线、目标院校的专业和文化录取分数线及录取原则、目标院校招生人数等核心信息,一定要及时掌握。

二是根据各院校发布的招生简章初步筛选报考院校。

每位考生要学会查看院校的招生简章、招生计划、招生专业、考试内容、录取原则等方面的信息。在各大院校的招生简章公布之后,考生一定要学会利用招生简章来挑选自己的目标院校,刚开始可以多选几所院校为后续的二次筛选做准备,一般情况下考生可以选择5所至10所意向院校,院校要涵盖各录取批次。

三是制订好学习计划、强化落实。

有了目标院校后,就要制定好详细的针对性学习计划。对广大艺考生而言,有一些专业如音乐、舞蹈、美术,特别强调天赋,又需要花费大量时间练习基本功的专业,在加强专业练习的同时,也不要放松对文化课的学习。

对进入大学前的专业要求不是特别高,更看重文化基础和艺术感受力的表(导)演、播音主持等专业,考生应该在专业老师的指导下,根据自身情况确定努力提升的方向,合理分配专业学习和文化学习的精力,做到专业、文化两不误。

四是提前做好文化学习计划。

文化课越来越重要,对文化课的学习准备宜早不宜迟。正所谓,不谋万世者,不足谋一时;不谋全局者,不足谋一域。在专业统考前,考生们就应该规划好统考后的文化课复习计划,从而在统考后才能更有效地投入复习,达到快速提分目的。

友情链接:北京思想者画室 |

Copyright © 2026  北京思想者教育科技有限公司 All Rights Reserved. 京ICP备2025106582号-1 浙公网安备33010802009184号 技术支持:赛虎科技