thinker's studio Admissions Guide
2023-11-22 / 北京思想者画室 / 北京思想者画室 / 0
日前,云南省招生考试院发布通知,明确2024年云南省艺术类专业统考时间:
云南2024届美术联考
美术与设计类考试时间:12月16日-17日
一、考试时间安排
色彩:12月16日9:00—12:00
素描:12月16日14:30-17:30
速写(综合能力):12月17日9:00—11:00
一、考试类型
普通高校艺术类专业招生考试分为省级统考、省际联考和高校校考。
(一)省级统考包括6个类别,分别为:美术与设计类、音乐类、舞蹈类、表(导)演类、播音与主持类和书法类,由省招生考试院统一组织,承办院校及有关州市招生考试机构具体实施。
(二)戏曲类实行省际联考,考试内容和考试形式按照教育部有关规定执行。
(三)艺术类专业高校校考,按有关高校的要求执行。
二、艺术类专业考生高考报名
报考云南省2024年普通高校艺术类专业的考生,应符合云南省2024年高考报考条件,在规定时间内进行高考报名,并选择“报考艺术类专业”,选择艺术类别,填写有关信息。考生可参考《云南省普通高等学校艺术类本科考试招生专业目录(试行)》(附件1),根据自身实际选择报考。
(一)音乐类统考分为音乐教育(声乐主项)、音乐教育(器乐主项)、音乐表演(声乐)、音乐表演(器乐)4个招生方向,包括乐理、听写、视唱、器乐、声乐5个考试科目。考生报名时无需选择报考方向,默认参加所有科目考试,确定只报考音乐表演方向的考生,可自主选择不参加声乐或不参加器乐考试。声乐考试考生须选定一种唱法,器乐考试考生须选定一种器种,唱法和器种列表详见附件2,考试时考生唱法及演奏乐器须与报名时一致。不参加声乐考试的考生在唱法选项栏选择“不参加声乐考试”项;不参加器乐考试的考生在器种选项栏选择“不参加器乐考试”项。考生不能同时选择不参加声乐考试和不参加器乐考试。考后将按照考生各方向涉及的考试科目成绩及占比权重,分别折算考生上述4个方向的成绩。报名时唱法(器种)列表选择不参加声乐(器乐)考试的考生,折算成绩时相应科目成绩以零分计。招录环节高校根据我省设置对考生唱法、器种作专门要求的,按院校要求的唱法、器种录取。
表(导)演类考生可在戏剧影视表演、服装表演、戏剧影视导演三个方向中选择一个或多个方向报考。兼报戏剧影视表演、戏剧影视导演方向的考生,文学作品朗诵和命题即兴表演科目进行一次考试,科目成绩根据不同方向的占比权重折算。
舞蹈类考生须从中国舞、芭蕾舞、国际标准舞、现代舞、流行舞中选定一种舞种方向。考试时舞蹈表演科目自备剧目(或组合)舞种应与报名时一致。招录环节高校根据我省设置对考生舞种作专门要求的,按院校要求的舞种录取。
(二)戏曲类专业不组织省级统考,根据教育部有关部署要求实行省际联考。报考戏曲类的考生在高考报名时须选择“报考艺术类专业考试”并勾选“戏曲类(省际联考)”,考生可同时兼报其他艺术类省级统考类别。具体考试、报名缴费事项将根据教育部要求另行说明。
(三)参加艺术类专业校考的考生,应按要求参加普通高考报名,选择“报考艺术类专业”,填写有关信息。完成报名的考生可在规定时间内自行登录高考报名系统打印《艺术类专业考试报考证》。校考报名时间和办法由校考高校确定,考生可向意向报考院校咨询,按照院校要求办理。
三、艺术类专业省级统考报名缴费
(一)报名缴费安排
报考艺术类专业省级统考考生完成高考报名后,还必须按照要求登录有关网站进行统考报名缴费,缴费后考生报考方为有效。具体安排如下:
1.音乐类、美术与设计类、舞蹈类、表(导)演类
(1)报名缴费时间:2023年11月20—24日
(2)报名缴费及准考证打印网址:https://user.artstudent.cn/login/11390.htm
2.播音与主持类
(1)报名缴费时间:2023年11月20—24日
(2)报名缴费及准考证打印网址:https://ynby.ynnu.edu.cn
3.书法类
(1)报名缴费时间:2023年11月20—24日
(2)报名缴费及准考证打印网址:https://ynsf.ynnu.edu.cn
(二)收费标准及说明
艺术类专业统考费用按照《云南省物价局 云南省财政厅关于我省高考艺术和体育专业考试费收费标准的通知》(云价收费〔2015〕143号)执行,每人次200元。其中,兼报多个统考类别或兼报表(导)演类服装表演方向的,须分别缴费。
四、艺术类专业考试
(一)省级统考
1.考试内容
各统考类别考试科目、分值、考试范围等按照《云南省普通高等学校艺术类专业省级统一考试说明(试行)》(https://www.ynzs.cn/html/content/1977.html)执行。
2.考试形式及考点
美术与设计类、书法类全部科目,音乐类乐理、听写科目,表(导)演类戏剧影视导演方向叙事性作品写作科目采用笔试形式进行,在各州、市设考点,由各州、市招生考试机构负责统筹组织,全省统一评卷。考生在高考报名时自主选择笔试科目考试的州、市,具体考点由各州、市招生考试机构确定。
面试类各科目,采取“考评分离”模式,考生现场录音录像,考后统一组织评分。其中,音乐类、舞蹈类、表(导)演类面试科目考点设置在云南艺术学院(呈贡校区),由云南艺术学院负责组织。播音与主持类考点设置在云南师范大学(呈贡校区),由云南师范大学负责组织。
3.考试安排
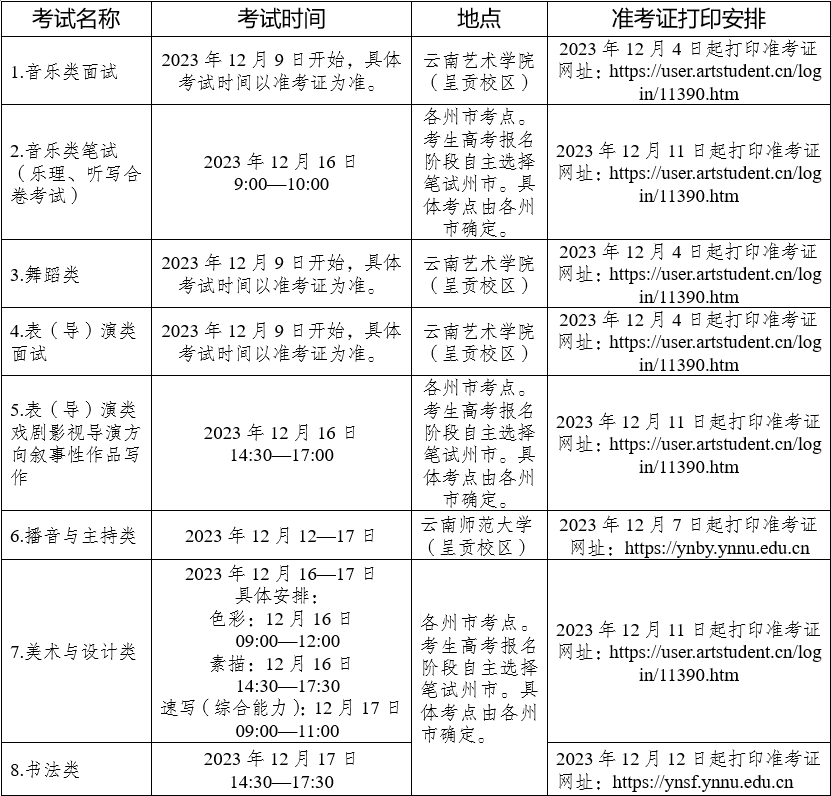
考试时间、地点及准考证打印安排详见《云南省2024年艺术类专业统考各科目考试安排》(附件3)。
4.成绩公布
云南省招生考试院将于2024年1月20日前开放考试成绩查询,公布各类别考生一分一段统计表。考生如对本人当次成绩有异议,须在成绩公布后一周内按要求提出复核申请,逾期不再受理。复核事项为:是否漏评、漏统(登),各小题得分合成后是否与提供给考生的成绩一致,成绩复核不重新评阅试卷,考生不得查看答卷和面试录像。
(二)校考
原则上高校不再组织校考,直接使用省级统考成绩进行录取。经批准可以组织校考的高校,校考考试科目、考试内容、计分标准、评分办法由招生高校确定,并在招生简章中向社会公布。校考高校要明确告知考生须参加省级统考的科类。考生可直接向报考院校了解有关考试要求,也可查阅院校招生简章和院校官方网站。如考生在报考校考时不确定省统考是否合格,可自行决定是否先行报考。
2024年起,校考高校不再跨省设置校考考点,所有高校艺术类专业校考工作均在学校所在地组织。现场校考人数原则上不超过有关专业招生计划的6—8倍。校考考试成绩由各校考院校负责组织评定并向考生公布,高校要严格控制校考合格证发放数量,原则上不得超过校考专业招生计划数的4倍。
校考工作结束后,各高校须按要求及时、准确在艺术类信息交互系统完成考生成绩报送。
五、划线原则
云南省招生考试院根据教育部有关规定和考生考试成绩,结合往年招生计划、录取等情况综合考虑,分别确定专业和文化录取最低控制分数线,按程序审定后向社会公布。
六、计划编制
经批准可以组织校考的专业可不编制分省计划,其余在云南省招生的艺术类专业均须编制分省招生计划。戏曲类省际联考专业计划编制要求按教育部要求执行。
招生院校编制计划时,若对考生文化成绩、专业成绩、单科成绩、器种、唱法、舞种、身体条件或其他方面还有特殊要求的,须在招生章程中说明并对考生公布,有关要求须在计划编制时在专业备注中注明,未对有关要求作备注说明的,遗留问题由学校负责解释。
七、填报志愿
(一)艺术类专业志愿填报方式及时间与普通类专业相同,具体时间和办法另行通知。高考报名时,在“是否报考艺术类专业”栏目选择了“报考”的考生,可以同时填报艺术类志愿和文史、理工类志愿。
(二)考生填报志愿以云南省招生考试院编写的《云南省普通高校招生计划》为依据。填报征集志愿时,以云南省招生考试院官网“云南省招考频道”(https://www.ynzs.cn/)公布的院校缺额计划为准。
(三)艺术类志愿按专业填报,考生可根据自身考试成绩填报不同类别、不同院校的专业志愿,也可填报同一院校的不同专业。填报志愿时应注意所填报专业要求的成绩项和排序规则。
(四)考生填报志愿时,须认真查阅《云南省普通高校招生计划》和高校招生章程,了解学校对报考资格、专业成绩、文化成绩、单科成绩、唱法、器种、舞种、身体条件、性别等方面的要求以及学校收费标准等信息,因误填、错填导致的后果由考生负责。
八、录取
录取工作由云南省招生考试委员会统一组织,实行“学校负责,省级招办监督”的录取体制。
(一)艺术院校录取工作按艺术类招生计划的批次执行。除艺术提前批外各批次实行按专业平行志愿投档,原则是:分数优先、遵循志愿。艺术类各批次原始志愿在相应的文史、理工同批次前投挡,一旦录取,考生后续的任何科类和批次志愿将不再进行投档。
(二)2024年起,艺术史论、艺术管理、非物质文化遗产保护、戏剧学、电影学、戏剧影视文学、广播电视编导、影视技术等专业不组织专业能力考试,直接依据考生高考文化课成绩、参考考生综合素质评价择优录取。
(三)组织艺术类专业校考的高校,云南省招生考试院按要求将考生志愿及成绩信息提供给高校,由高校根据本校招生章程和向社会公布的录取规则录取。
(四)使用省级统考成绩招生的艺术类专业,依据考生高考文化成绩和省级统考成绩按比例计算后的综合成绩排序,实行平行志愿投档。综合成绩有三种计算方式,高校在编制计划时每一个招生专业须选定其中一种进行排序。
1.按文化总成绩(含照顾分)÷文化满分×50+专业成绩÷专业满分×50排序。
2.按文化总成绩(含照顾分)÷文化满分×70+专业成绩÷专业满分×30排序。
3.按文化总成绩(含照顾分)排序。
其中,云南省高考文化满分为772分。排序中出现计算结果相同时,按专业分从高到低排序;如专业分相同,则按文化总成绩(含照顾分)超出该批次文化总成绩最低控制线的分值从高到低排序;如果超出该批次文化总成绩最低控制线的分值相同,则按照顾加分分值从低到高排序;如果照顾加分分值相同,则按语文、数学、综合、外语各项成绩从高到低依次、逐项比较,并按比较结果排列出先后顺序;如果所有科目分值都相同,则按同分数考生处理。
院校选定的排序规则将在云南省招生考试院编写的《云南省普通高校招生计划》上进行公布,投档时在考生高考文化课成绩和省级统考成绩均达到云南省艺术类专业录取最低控制分数线的前提下,以院校选定的排序规则计算的综合成绩投档到专业。
(五)校考专业考生在录取时必须在省统考和校考专业成绩都达到相应要求后,方可参加录取。参加校考的考生应提前咨询拟报考院校,确认拟报考的校考专业对省统考的要求,防止出现因未参加相应的省统考而导致不能被录取的情形。
九、工作要求
(一)加强组织领导。艺术类省级统考是普通高校考试招生的重要组成部分,各地、各校要充分认识做好艺术类专业考试招生工作的重要意义,进一步强化组织领导,压实工作责任,全力保障艺术类专业考试招生工作平稳有序。
(二)严格考试组织。各级招生考试机构、各组考院校要参照高考考务管理工作标准,结合艺术类考试特点,建立考试管理工作机制,制定艺术类专业考试实施方案、工作细则及应急预案。要规范考试操作流程,确保考试各环节按照规定执行到位。严把考试入口关,通过“人脸识别”“人证识别”“智能安检门”等现代化技术手段,严防考生替考和携带手机等违禁物品进入考点。严把考试组织关,严格落实考生、评委、考场随机编排的“三随机”工作机制,严防考试舞弊。严把考试评分关,科学制定评分细则,严格评分程序,确保评分公平公正。
(三)强化人员管理。加强考务人员选聘和管理,签订岗位责任书,落实工作责任。完善考评人员遴选机制、严格考评人员遴选标准,加强考评人员岗前教育培训,强化职业道德和法纪警示教育。严格执行“黑名单”制度和回避制度。
(四)严肃招考纪律。严格执行高校招生“十严禁”“30个不得”“八项基本要求”等纪律规定,对在考试招生中违规的考生及工作人员严格按照《国家教育考试违规处理办法》(教育部令第33号)《普通高等学校招生违规行为处理暂行办法》(教育部令第36号)《事业单位工作人员处分暂行规定》《中华人民共和国公职人员政务处分法》等规定严肃处理,并追究有关人员责任,构成犯罪的,移交司法机关处理。
十、其他事项
(一)考生应密切关注云南省招考频道(https://www.ynzs.cn/)、云南省招生考试院微信公众号和主考院校、招生院校网站发布的考试安排、考生须知、招生章程等有关公告,及时掌握艺术类专业考试有关要求和招生政策。
(二)未尽事项,按教育部和云南省年度普通高校招生工作文件执行。如教育部有新规定,按教育部规定执行。
附件1.云南省普通高等学校艺术类本科考试招生专业目录(试行)
一、不组织专业能力考试的艺术类专业

二、组织专业能力考试的艺术类专业
附件2.音乐类专业统考唱法与器种选项列表

附件3.云南省2024年艺术类专业统考各科目考试安排

友情链接:北京思想者画室 |
Copyright © 2026 北京思想者教育科技有限公司 All Rights Reserved. 京ICP备2025106582号-1 浙公网安备33010802009184号 技术支持:赛虎科技